SISÄLTÖ

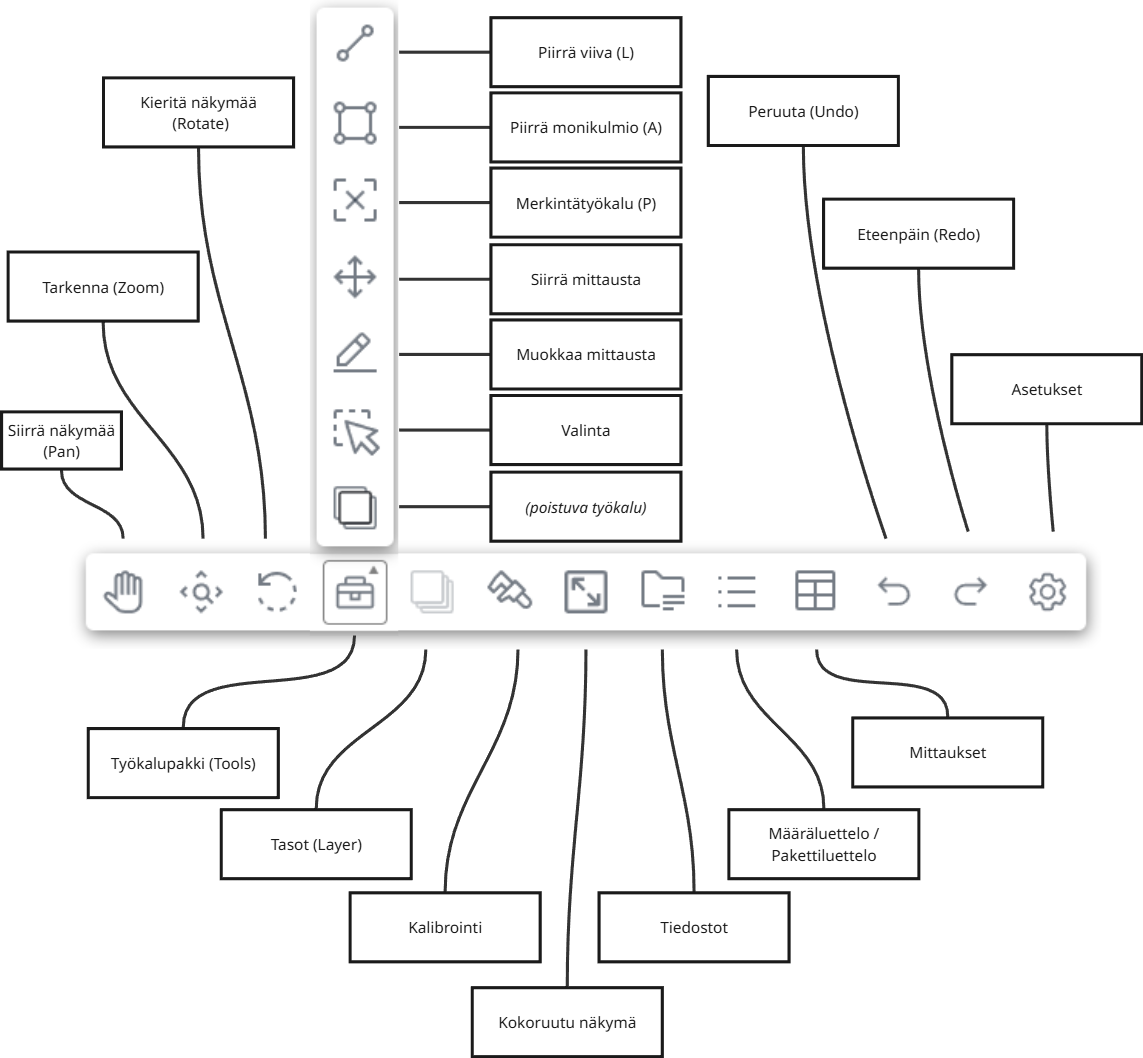
Viewer-ikkunan alareunassa sijaitsee työkaluvalikko, jonka avulla PDF-kuvia katsellaan, mitataan ja hallitaan. Alla työkalut on esitelty vasemmalta oikealle.
3.1. Siirrä näkymää (Pan-työkalu)
- Pan-työkalulla voit liikuttaa PDF-kuvaa ruudulla
- Sama toiminto onnistuu myös:
- Hiiren kakkos painikkeella, vaikka pan-työkalua ei olisi valittu
3.2. Tarkenna (Zoom-työkalu)
- Zoom-työkalulla voit:
- Lähentää tai loitontaa PDF-kuvaa
- Samalla voit tehdä myös hiiren rullalla
3.3. Kierrä näkymää
- Kierrä-työkalulla voit:
- Kääntää PDF-kuvaa haluttuun kulmaan
- Käytetään esimerkiksi vinossa olevien piirustusten oikaisuun
3.4. Työkalupakki (mittaus- ja muokkaustyökalut)
Työkalupakista löytyvät kaikki mittauksiin ja niiden käsittelyyn liittyvät työkalut:
Mittaustyökalut
- Piirrä Viiva (pituusmittaus) – pikanäppäin L
- Piirrä Monikulmio (pinta-ala) – pikanäppäin A
- Merkintätyökalu / kappalemäärä – pikanäppäin P

Piirrä viiva (pikanäppäin L)

Pinta-ala mittaus (pikanäppäin A)

Kappalemittaus (pikanäppäin P)

Mittauksen päättämisen jälkeen mitatut asiat tuleva näkyviin riveinä Mittaukset -paneeliin, jossa voi vaihtaa mittauksen nimeä, väriä, ikonia ja näkyvyyttä. (Tarkemmin 6. Mittaukset ikkuna ja linkitys)
Mittauksen muokkaustyökalut
- Siirrä
- Muokkaa
- Valinta (hallintatyökalu)
Siirrä-työkalu
- Siirrä olemassa olevia mittauksia PDF-kuvan päällä
Muokkaa-työkalu
- Lisää uusia pisteitä viiva- tai monikulmiomittaukseen
- Siirrä nurkkapisteitä
Valinta-työkalu
- Valitse yksi tai useampi mittaus
- Käytetään esim. poistamiseen tai linkitykseen
3.5. Tasot (Layer)
- Tasotyökalusta avautuu tasojen hallintaikkuna
- Voit:
- Näyttää tai piilottaa eri tasoja
3.6. Kalibroi
- Kalibrointityökalulla asetetaan:
- PDF-kuvan mittakaava (4. Mittakaavan asetus)
- PDF-kuvan mittakaava (4. Mittakaavan asetus)
3.7. Koko näytön tila
- Näyttää PDF-kuvan koko näytön tilassa
- Poistu Esc-näppäimellä
3.8. Tiedostoluettelo
- Avaa projektin tiedostoluettelon
- Voit:
- Vaihtaa PDF-tiedostoa projektin katselu ikkunassa tuplaklikkaamalla tiedostoa
- Lisätä uusia tiedostoja projektiin
3.9. Näytä / piilota luettelot
Työkalupalkista voidaan näyttää tai piilottaa:
3.10. Edellinen ja Seuraava
- Edellinen
- Kumoa edellinen toiminto
- Seuraava
- Palauta peruutettu toiminto
3.11. Lisäasetukset
Lisäasetuksista voit säätää projektin katselu-ikkunan toimintaa:
Näyttö ja suorituskyky
- Progressiivinen näyttö
- Animointien päälle / pois (voi nopeuttaa hitaampia koneita)
- Responsiivisuuden säätö
Ohjausasetukset
- Zoomauksen herkkyys
- Pan- ja vedon nopeus
- Rullan toiminnan kääntäminen
- Vasenkätisten asetukset
Yksiköt ja värit
- Näytettävät yksiköt
- PDF-väritys:
- Mustavalkoinen